交通事故处理全攻略(此为2017最新完整版)
交通事故赔偿,这是在平时咨询最多的一个问题,不是专业做交通事故的律师一时半会还真说不清楚,毕竟里面的公式比较多,比较繁杂,很难记得住,为此,通过此表格可以清楚的呈现给朋友们,供朋友参考学习。(此为2017最新完整版)
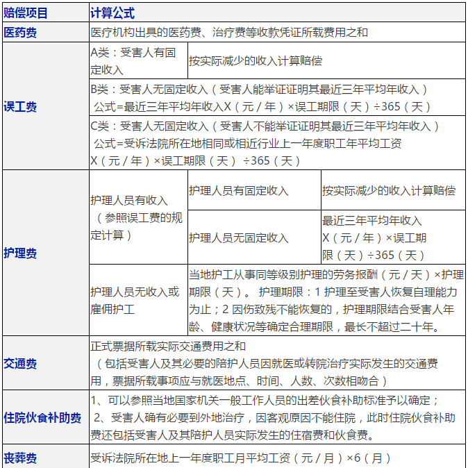
一、交通事故赔偿计算表





二、公式中相关术语注释
①城镇居民人均可支配收入
即国民家庭全部现金收入中扣除所得税、个人缴纳的社会保障费等费用后剩余的用于安排家庭日常生活的那部分收入。
②伤残赔偿系数
根据伤者伤残的严重程度将伤者残疾划分为十个等级,一级伤残的赔偿系数是百分之百,二级伤残的赔偿系数是百分之九十,以此类推。
③农村居民人均纯收入
农村居民各来源收入总和合扣除其经营性支出、税费支出所剩余的收入,计算公式是:农村居民纯收入=家庭总收入-家庭费用支出-税费支出-生产性固定资产折旧损失。
④城镇居民人均消费性支出
城镇居民人均消费性支出以城镇居民个人购买商品和劳务两方面支出作为重要权衡指标。
⑤农村居民人均年生活消费支出
农村居民人均年生活消费支出是指农村常驻家庭用于日常生活的全部开支,也即农民家庭实际生活消费支出,反应农民的消费水平。
三、交通事故赔偿计算法律依据
1、医疗费
《最高人民法院关于审理人身损害赔偿案件适用法律若干问题的解释》第19条;
2、误工费
《最高人民法院关于审理人身损害赔偿案件适用法律若干问题的解释》第20条;
3、护理费
《最高人民法院关于审理人身损害赔偿案件适用法律若干问题的解释》第21条;
4、交通费
《最高人民法院关于审理人身损害赔偿案件适用法律若干问题的解释》第22条;
5、住院伙食补助费
《最高人民法院关于审理人身损害赔偿案件适用法律若干问题的解释》第23条;
6、丧葬费
《最高人民法院关于审理人身损害赔偿案件适用法律若干问题的解释》第27条;
7、死亡赔偿金
《最高人民法院关于审理人身损害赔偿案件适用法律若干问题的解释》第29条;
8、被扶养人生活费
《最高人民法院关于审理人身损害赔偿案件适用法律若干问题的解释》第28条;
9、精神损害抚慰金
《最高人民法院关于确定民事侵权精神损害赔偿责任若干问题的解释》第9、10条;
10、财产损失
《最高人民法院关于审理交通事故损害赔偿案件适用法律若干问题的解释》第14、15条;
11、残疾赔偿金
《最高人民法院关于审理人身损害赔偿案件适用法律若干问题的解释》第15条。
最新交通事故处理的一般时限表(2017)


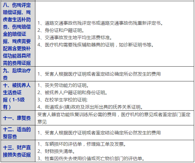
最新交通事故诉讼证据一览表(2017)



