微信
|
微博
首页
新闻动态
·图片新闻
·法院新闻
·媒体聚焦
本院介绍
·本院概况
·现任院长
·法院领导
·机构设置
·来院路线
审务公开
·法院公告
·案例指导
司法为民
执行视窗
·执行动态
基层在线
法院文化
·学习活动
·队伍建设
·文化生活
·法官风采
当前位置:
首页
>
新闻中心
>
媒体聚焦
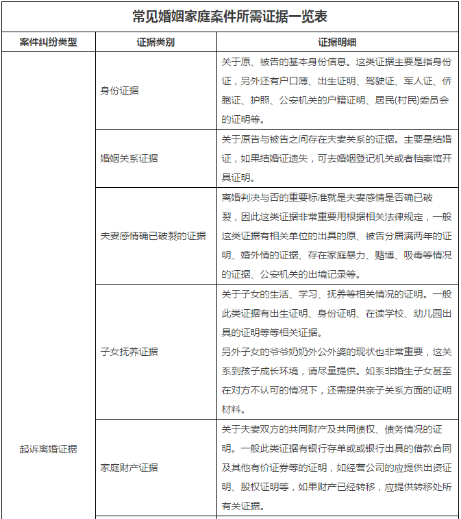
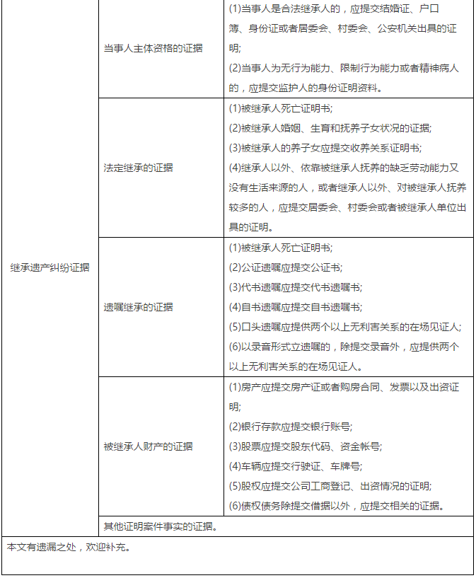
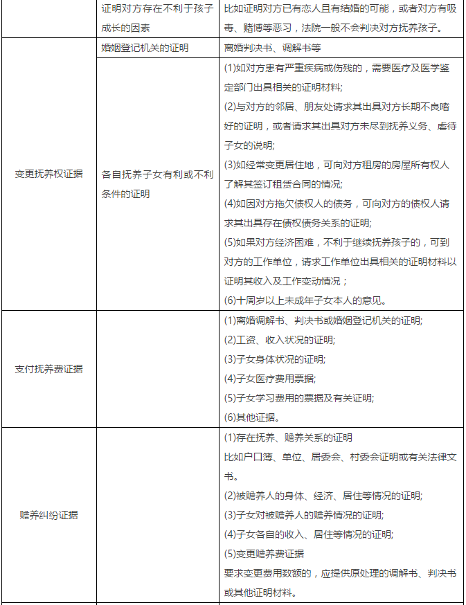
2017最新整理!离婚、抚养、赡养、继承类等六类婚姻家庭纠纷案件所需证据一览表!
时间: 2017-05-15 10:29
来源: 法律快车
离婚家庭纠纷,常常是因为不能一纸协议简单解决,才会引发纠纷。解决纠纷,证据就很重要,这一次,小编汇总整理了离婚、抚养、赡养、继承类等纠纷案件所需证据一览表,收藏好备用。
【打印此页】
【关闭窗口】