微信
|
微博
首页
新闻动态
·图片新闻
·法院新闻
·媒体聚焦
本院介绍
·本院概况
·现任院长
·法院领导
·机构设置
·来院路线
审务公开
·法院公告
·案例指导
司法为民
执行视窗
·执行动态
基层在线
法院文化
·学习活动
·队伍建设
·文化生活
·法官风采
当前位置:
首页
>
新闻中心
>
媒体聚焦
房产纠纷案件所需证据一览表
时间: 2017-05-24 11:06
来源: 法律快车
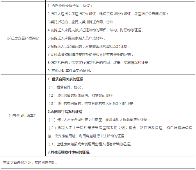
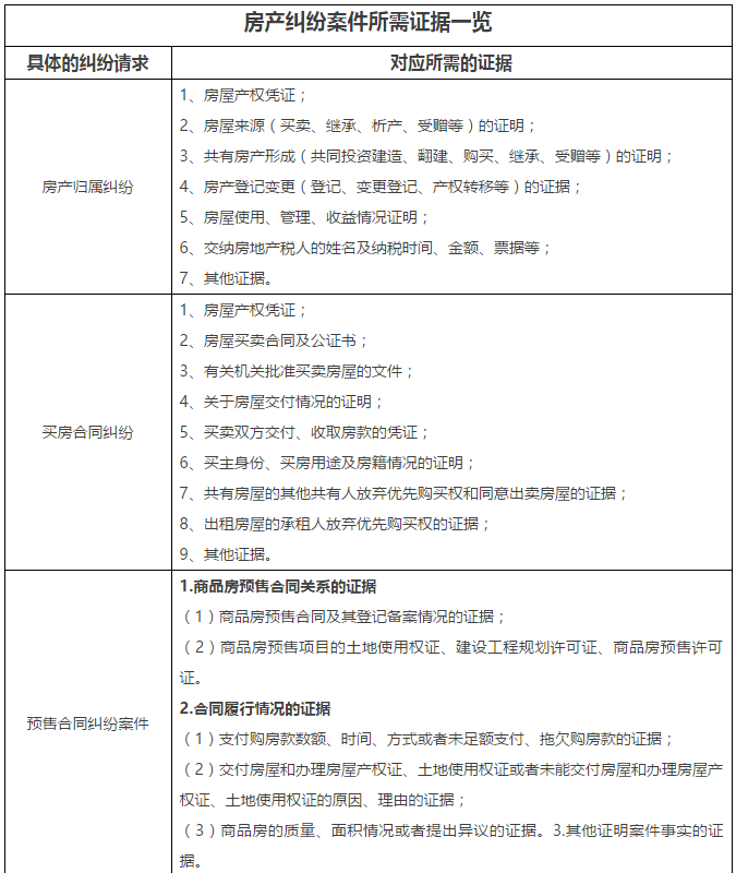
房产纠纷,譬如房产归属纠纷、买房合同纠纷、预售合同纠纷、拆迁房安置补偿纠纷、租房合同纠纷等,可以通过搜集相关的证据,和对方进行协商;协商不成的,到法院进行诉讼活动。下面我们一起来看看!
【打印此页】
【关闭窗口】