领导干部报告个人有关事项,听听达康书记怎么说
时间:2017年3月31日
地点:汉东省委第一会议室
会议主题:领导干部报告个人有关事项工作动员部署

沙瑞金:同志们,下午好!今天我们专门开会部署今年汉东省的领导干部个人有关事项集中填报工作。这项工作,是我们党管党治吏的一项重要制度安排,是全面从严治党、促进干部廉洁自律的一项重要举措。今年中央针对这项工作出台了新的法规规定,从填报到查核处理都发生了很大变化,组织部门已经提前把文件和材料印发给大家了,各市县、各单位也都组织了学习,接下来大家谈谈学习体会和感受。

李达康:沙书记,我先谈谈我的体会。今年的个人有关事项集中填报,仍然聚焦在党政领导干部这个“关键少数”,以与领导干部利益和权力行为紧密关联的8项家事、6项家产为报告重点,填报内容上的新变化我总结为:
“一分开、两明确、三增加”。
李达康:一分开就是“出国”和“出境”作了区分。
两明确指的是明确了有单独产权证书的车库、车位、储藏间等情况需要报告;
明确了金融投资方面,主要报告股票、基金、投资型保险三大类。
报告表里的投资金额单位是“万元”,大家千万不要大笔一挥:股票2000股,金额30000万元,这么大一笔钱,同志们,到时候组织上可是要让你在15个工作日内说明财产来源的。
陈海:达康书记,那三项增加的内容应该是:
增加了领导干部“子女的配偶”从业情况和经商办企业情况。
增加了配偶、子女虽未移居国(境)外,但连续在国(境)外工作生活一年以上的情况。
增加了领导干部本人、配偶、共同生活的子女在国(境)外的存款和投资情况。

季昌明:年纪稍微大一点,有子女在国外念书、工作的领导同志们,一定要注意新增加的这几项内容,稍不注意就会遗漏。
沙书记,我想谈谈对“共同生活的子女”的界定。“共同生活的子女”包括以下几类。
一是,未满18周岁的未成年子女。
二是,18周岁以上,若不能辨认自己行为或者不能完全辨认自己行为的无民事行为能力人或者限制民事行为能力人。
三是,18周岁以上,无劳动能力或者无稳定收入,不能独立生活的子女。
因此,填报时由领导干部抚养的不能独立生活的成年子女,如国内高校学生、海外留学生、无业或者待业的,均应纳入“共同生活的子女”范畴。
另外我提醒一下大家,结婚与否不能作为判断是否共同生活子女的依据。

侯亮平:季检,我想补充一句。因为今年的报告表发生了很大的变化,文件明确要求按首次填报的标准填写,同志们要注意完整填写每一项信息,可不能简单地勾选“无变化”。

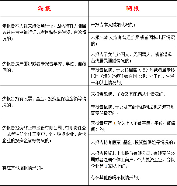
张树立:沙书记、达康书记,今年领导干部个人有关事项报告查核结果处理政策发生了很多变化,有一项不能不说的就是准确界定了5种漏报情形,10种瞒报情形。我做了一张表,大家可以对照表格理解理解。


陆亦可:接着张书记的话,我就讲讲漏报、瞒报如何处理。
凡属漏报,情节较轻的,应当给予批评教育、责令作出检查、限期改正等处理;情节较重的,应当给予诫勉、取消考察对象(后备干部人选)资格、调离岗位、改任非领导职务等处理。
凡属瞒报,应当给予诫勉、取消考察对象(后备干部人选)资格、调离岗位、改任非领导职务、免职、降职等处理。
情节较重指的是少报告房产面积50平方米以上,或者少报告投资金额30万元(人民币)以上,或者其他漏报情形较重的。
从重处理说的是存在两种以上漏报情形的,或者存在两种以上瞒报情形的。

赵东来:各位同志,今年的政策还对各种处理的影响期作了明确。
诫勉:半年内不得提拔或者进一步使用。
取消考察对象(后备干部人选)资格:一年内不得提拔或者进一步使用。
调离岗位、改任非领导、免职:一年内不得提拔。
降职:两年内不得提拔。
其他受到纪律处分的,依照《中国共产党纪律处分条例》等规定执行。

侯亮平:沙书记、达康书记,我有两个政策上的疑惑能否具体解答一下:
比如报告人有一套房子,面积是180 平方米,他填报的时候只填报了120平方米,这种情况属于漏报还是瞒报?应该怎么处理?
又比如报告人的配偶投资了一家有限责任公司,实际投资金额为100万元,但他填报的时候只报告了投资金额50万元,这种情况属于漏报还是瞒报?应该怎么处理?

李达康:侯局长,你刚才说的这两种情况,按照中央现在的规定,应该这么处理。
第一个报告人少报告了房产面积60平方米,属于情节较重的漏报,应该根据具体情况研究后,至少给予诫勉处理。
第二个报告人少报告了其配偶投资有限责任公司的投资额,少报告的金额达到了50万元,属于情节较重的漏报,应当根据具体情况研究后,至少给予诫勉处理。

沙瑞金:今天大家对领导干部个人有关事项报告工作的认识谈得很深刻,对政策的掌握也比较扎实,接下来要认真抓好集中填报工作,各级领导干部要如实向组织报告、自觉接受组织监督。
相关图片来自电视剧《人民的名义》,部分截图来自湖南卫视、腾讯视频

